Array
(
    [id] => 742566635126263808
    [website_id] => 716929789247754240
    [slug] => organizational-structure
    [shorten_slug] => BKyJ9t
    [post_type_id] => 742560674709901312
    [post_type_category_id] => 803169628711948288
    [media_id_image_lang] => {"th":""}
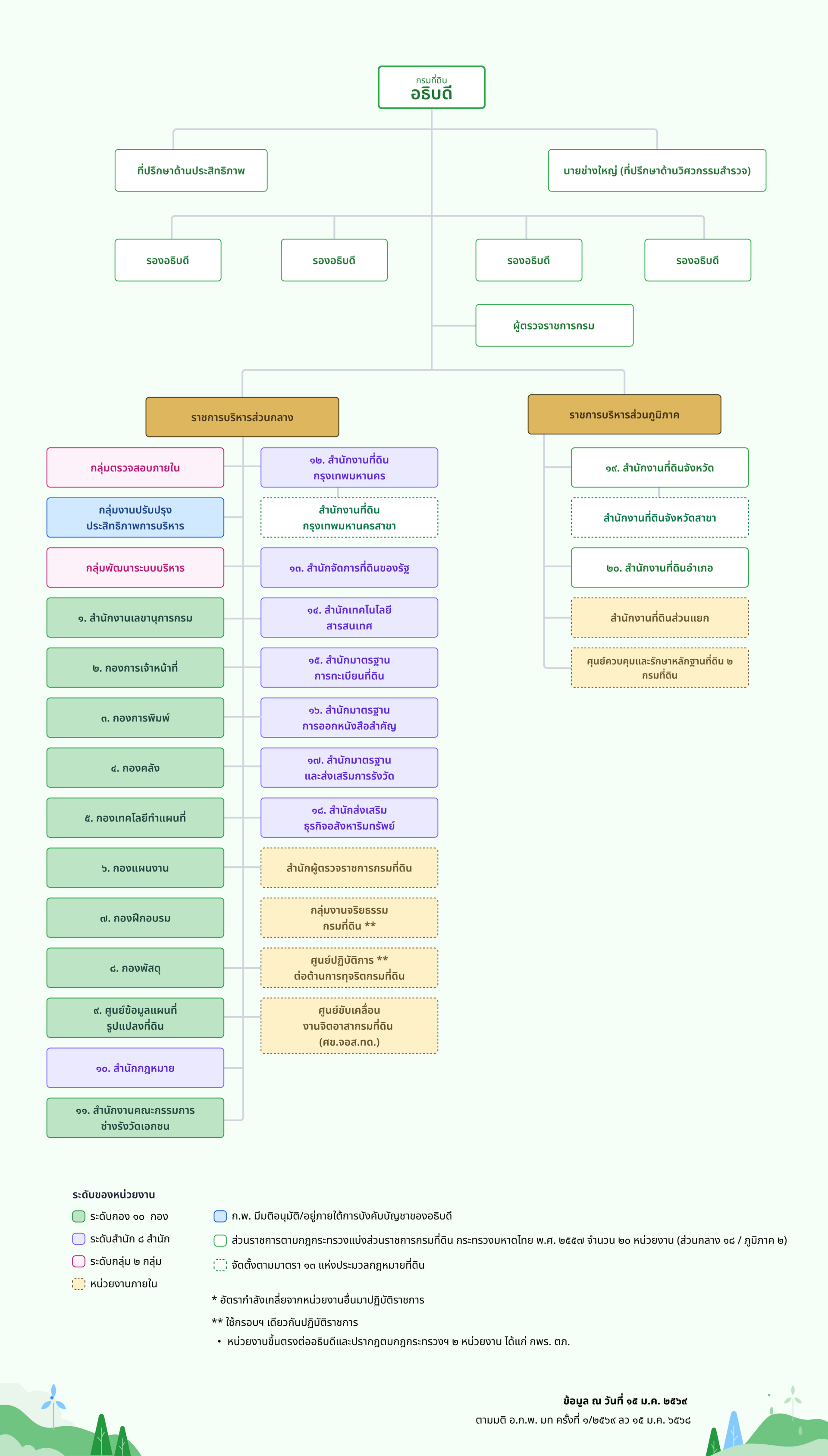
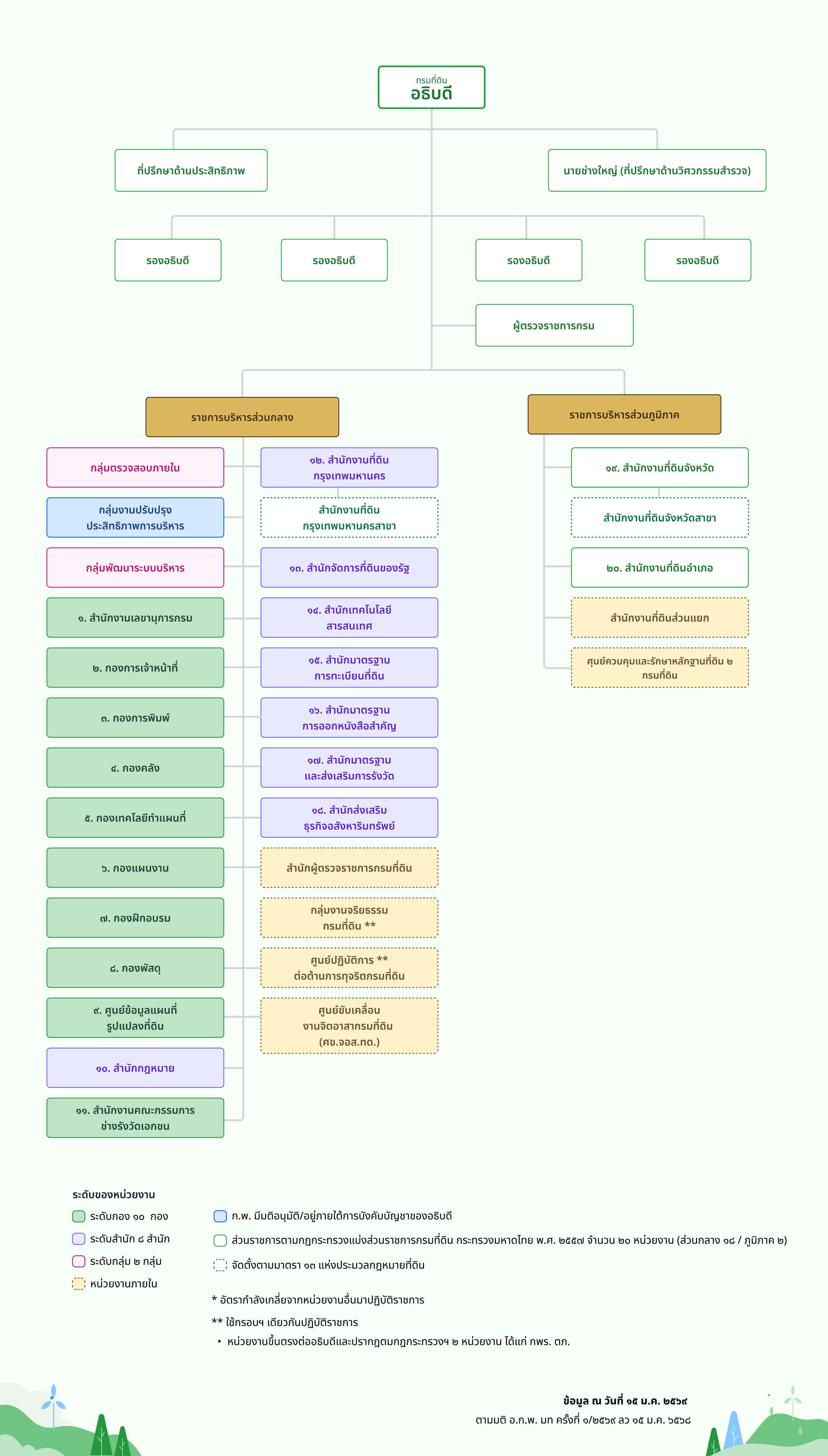
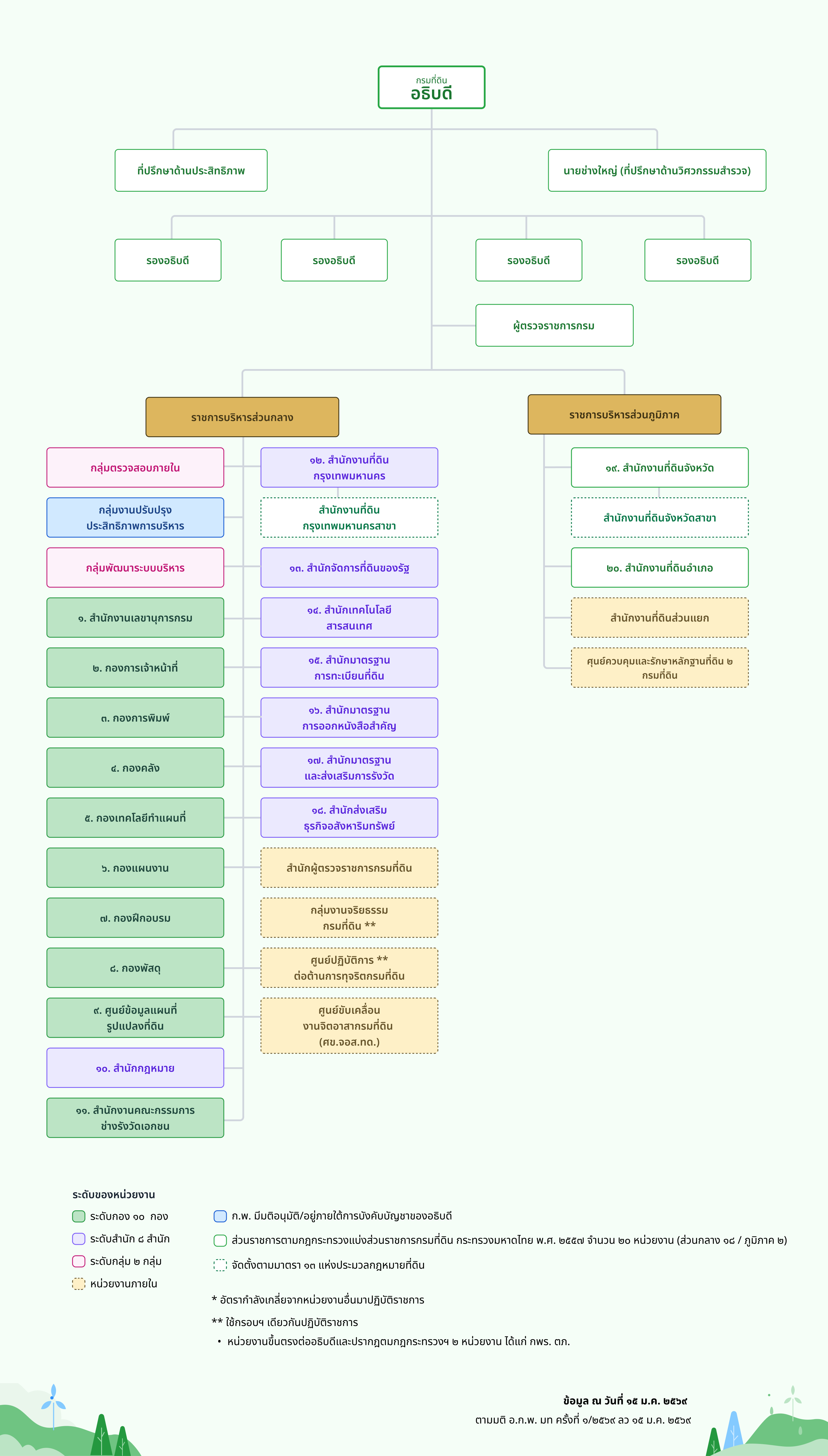
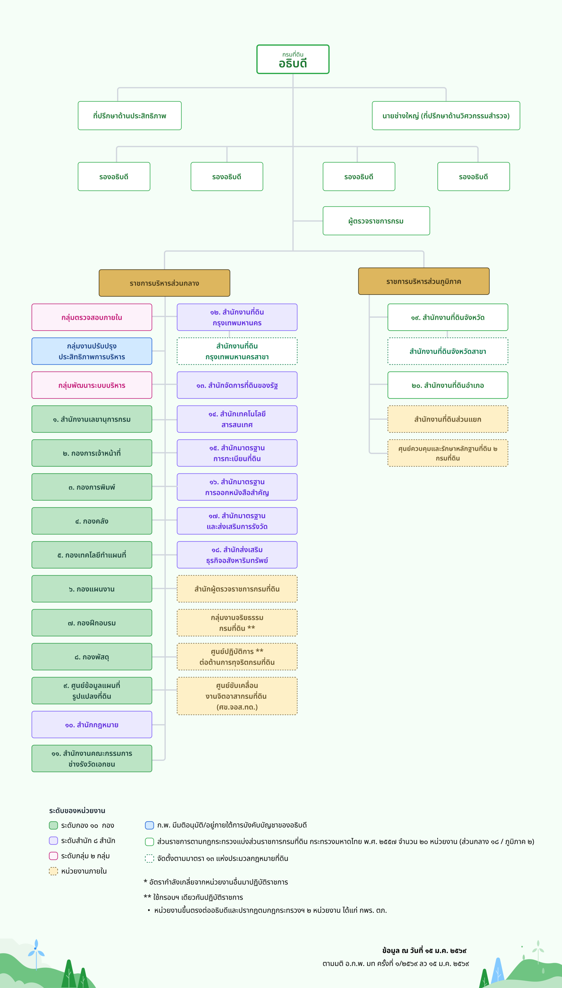
    [title] => โครงสร้างการแบ่งส่วนราชการ
    [short_description] => 
    [detail] => Array
        (
            [0] => Array
                (
                    [rnd] => CBHwdDaCzYvT6SRE
                    [col] => Array
                        (
                            [0] => Array
                                (
                                    [0] => Array
                                        (
                                            [rnd] => nVY58pEsV8WMLydG
                                            [col] => Array
                                                (
                                                )

                                        )

                                )

                        )

                )

        )

    [widget] => Array
        (
            [0] => Array
                (
                    [rnd] => CBHwdDaCzYvT6SRE
                    [type] => container_full
                    [group] => container
                    [name] => Full
                    [col_amt] => 1
                    [option] => Array
                        (
                            [mode] => 
                            [margin] => 
                            [justify] => 
                            [align] => 
                            [background_color] => 
                            [background_image] => 
                            [background_position] => 
                            [id] => 
                            [css] => 
                            [style] => 
                        )

                )

            [1] => Array
                (
                    [rnd] => nVY58pEsV8WMLydG
                    [type] => single_image
                    [group] => element
                    [name] => Single Image
                    [detail] => รูปภาพเดี่ยว
                    [option] => Array
                        (
                            [media] => Array
                                (
                                    [0] => Array
                                        (
                                            [id] => 857183165977071616
                                            [website_id] => 716929789247754240
                                            [mime_type] => png
                                            [media_type] => image
                                            [name] => DOL Structure.png
                                            [folder] => About DOL
                                            [url] => https://www.dol.go.th/media/716929789247754240/2026/02/oavqWCxZSUdzAsFn2rBfQmYP.png
                                            [sizes] => Array
                                                (
                                                    [0] => Array
                                                        (
                                                            [width] => 125
                                                            [url] => https://www.dol.go.th/media/716929789247754240/2026/02/oavqWCxZSUdzAsFn2rBfQmYP_thumb.png
                                                        )

                                                    [1] => Array
                                                        (
                                                            [width] => 400
                                                            [url] => https://www.dol.go.th/media/716929789247754240/2026/02/oavqWCxZSUdzAsFn2rBfQmYP_400.png
                                                        )

                                                    [2] => Array
                                                        (
                                                            [width] => 700
                                                            [url] => https://www.dol.go.th/media/716929789247754240/2026/02/oavqWCxZSUdzAsFn2rBfQmYP_700.png
                                                        )

                                                    [3] => Array
                                                        (
                                                            [width] => 1024
                                                            [url] => https://www.dol.go.th/media/716929789247754240/2026/02/oavqWCxZSUdzAsFn2rBfQmYP_1024.png
                                                        )

                                                    [4] => Array
                                                        (
                                                            [width] => 1920
                                                            [url] => https://www.dol.go.th/media/716929789247754240/2026/02/oavqWCxZSUdzAsFn2rBfQmYP_1920.png
                                                        )

                                                    [5] => Array
                                                        (
                                                            [width] => fullsize
                                                            [url] => https://www.dol.go.th/media/716929789247754240/2026/02/oavqWCxZSUdzAsFn2rBfQmYP.png
                                                        )

                                                )

                                            [filesize] => 468804
                                            [allow_group] => all
                                            [is_hide] => 0
                                            [is_delete] => 0
                                            [date_create] => 2026-01-28 17:08:00
                                            [date_update] => 2026-02-20 13:51:20
                                            [staff_id_create] => 3118906602804088832
                                            [staff_id_update] => 3118906602804088832
                                            [is_index] => 0
                                            [roles_id] => 716929789247754241
                                            [rn0] => 0
                                            [media_view] => Array
                                                (
                                                )

                                        )

                                )

                            [image_url] => 
                            [text] => 
                            [click_action] => fullsize
                            [link] => 
                            [target] => _self
                            [align] => center
                            [size] => medium
                            [image_style] => style0
                            [background_color] => 
                            [background_image] => 
                            [background_position] => 
                            [id] => 
                            [css] => 
                            [style] => 
                            [width] => 
                            [height] => 
                            [size_unit] => pixel
                        )

                )

        )

    [detail_preview] => 
    [seo_description] => {"th":"โครงสร้างการแบ่งส่วนราชการ"}
    [seo_keyword] => {"th":"structure"}
    [widget_preview] => 
    [detail_render_type] => pagebuilder
    [ord] => 0
    [view_amt] => 6287
    [click_amt] => 0
    [like_amt] => 0
    [download_amt] => 0
    [tags] => 
    [is_suggest] => 0
    [is_sticky] => 0
    [is_publish] => 1
    [is_approve] => 1
    [date_publish] => 2025-03-18 10:23:00
    [date_publish_end] => 
    [allow_group] => all
    [allow_comment] => 0
    [is_delete] => 0
    [date_create] => 2025-03-18 10:22:50
    [date_update] => 2026-02-20 13:51:35
    [staff_id_create] => 3118906602804088832
    [staff_id_update] => 3118906602804088832
    [users_id_create] => 
    [users_id_update] => 
    [is_index] => 0
    [is_share] => 0
    [share_website_id] => 
    [share_content_id] => 
    [share_staff_name] => 
    [share_category_name] => 
    [date_approve] => 
    [is_show] => 1
    [disapprove_reason] => 
    [meta] => [{"field_group_id":"742389618263068672","data_type":"checkbox","code":"is_show_image_cover","code_use":"is_show_image_cover","repeater_idx":"","val":1,"val_join":"","val2":""},{"field_group_id":"742389618263068672","data_type":"media_lang","code":"image_cover","code_use":"image_cover","repeater_idx":"","val":{"th":""},"val_join":"","val2":""},{"field_group_id":"742389618263068672","data_type":"text","code":"text_image_cover","code_use":"text_image_cover","repeater_idx":"","val":{"th":""},"val_join":"","val2":""},{"field_group_id":"742389618263068672","data_type":"menu","code":"sel_menu","code_use":"sel_menu","repeater_idx":"","val":743376005288300544,"val_join":"743376005288300544","val2":""},{"field_group_id":"742389618263068672","data_type":"checkbox","code":"is_show_date_all_view","code_use":"is_show_date_all_view","repeater_idx":"","val":"","val_join":"","val2":""},{"field_group_id":"742389618263068672","data_type":"checkbox","code":"is_show_share_social","code_use":"is_show_share_social","repeater_idx":"","val":"","val_join":"","val2":""},{"field_group_id":"742389618263068672","data_type":"checkbox","code":"is_show_like","code_use":"is_show_like","repeater_idx":"","val":"","val_join":"","val2":""},{"field_group_id":"716929789381971968","data_type":"relation","code":"popup","code_use":"popup","repeater_idx":"","val":"","val_join":"","val2":"716929789247754245"}]
    [roles_id] => 
    [link] => https://www.dol.go.th/about-department-of-lands/organizational-structure/
    [post_type_slug] => about-dol
    [post_type_name] => เกี่ยวกับกรม
    [data_group] => about-dol
    [family_tree] => |about-department-of-lands|
    [content_slug] => |about-department-of-lands|
    [content_slug_post] => |about-department-of-lands|organizational-structure|
    [title0] => Array
        (
            [th] => โครงสร้างการแบ่งส่วนราชการ
        )

    [post_type_category] => Array
        (
            [0] => Array
                (
                    [my] => 803169628711948288
                    [father] => 
                    [grandfather] => 
                    [greatgrandfather] => 
                    [my_slug] => about-department-of-lands
                    [father_slug] => 
                    [grandfather_slug] => 
                    [greatgrandfather_slug] => 
                    [my_name] => เกี่ยวกับกรม
                    [father_name] => 
                    [grandfather_name] => 
                    [greatgrandfather_name] => 
                    [readmore_link] => https://www.dol.go.th/about-dol/category/about-department-of-lands/
                    [father_readmore_link] => https://www.dol.go.th//category//
                    [grandfather_readmore_link] => https://www.dol.go.th//category//
                    [greatgrandfather_readmore_link] => https://www.dol.go.th//category//
                    [my_show_cover] => 1
                    [father_show_cover] => 0
                    [grandfather_show_cover] => 0
                    [greatgrandfather_show_cover] => 0
                    [my_image_cover] => Array
                        (
                            [th] => Array
                                (
                                    [id] => 803916935954829312
                                    [type] => image
                                    [folder] => Cover Banner
                                    [name] => Cover_About.png
                                    [thumb] => https://bo.dol.go.th/uploads/716929789247754240/2025/09/48aqJSXHGpt5Ww0iBocAx9bz_thumb.png
                                    [url] => https://bo.dol.go.th/uploads/716929789247754240/2025/09/48aqJSXHGpt5Ww0iBocAx9bz.png
                                    [filesize] => 3383522
                                )

                        )

                    [father_image_cover] => 
                    [grandfather_image_cover] => 
                    [greatgrandfather_image_cover] => 
                    [same_type] => 1
                )

        )

    [family_name] => Array
        (
            [0] => Array
                (
                    [link] => /about-department-of-lands/
                    [name] => เกี่ยวกับกรม
                )

        )

)