Logo NKP1
สำนักงานที่ดินจังหวัดนครพนม

Nakhonphanom Provincial Land Office

logo

  • ไทย
เข้าสู่ระบบ (ประชาชน)
  • หน้าหลัก
  • แนะนำหน่วยงาน
    • ประวัติกรมที่ดิน
    • วิสัยทัศน์ พันธกิจ ค่านิยมองค์กร
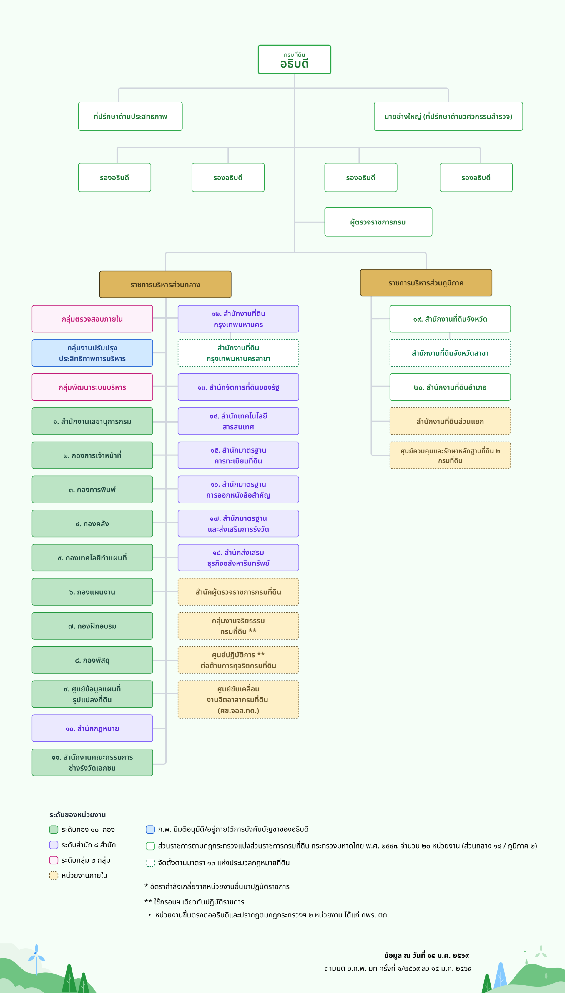
    • โครงสร้างการแบ่งส่วนราชการ
    • ภารกิจหลักของกรมที่ดิน
    • ทำเนียบผู้บริหาร
    • อัตรากำลังเจ้าหน้าที่
  • ข่าวประชาสัมพันธ์
  • ข่าวกิจกรรม
  • รายงาน
    • รายงานการใช้จ่ายงบประมาณ
  • สารานุกรมที่ดิน
  • คู่มือ
    • คู่มือเจ้าหน้าที่
    • คู่มือประชาชน
  • ติดต่อสำนักงานที่ดิน
  • ดาวน์โหลดแบบฟอร์ม
mourning ribbon
×

ไฟล์แนบทั้งหมด

  • หน้าแรก
  • โครงสร้างการแบ่งส่วนราชการ

โครงสร้างการแบ่งส่วนราชการ

Header Menu

Header Menu

โครงสร้างการแบ่งส่วนราชการ
  • หน้าหลัก
  • แนะนำหน่วยงาน
    • ประวัติกรมที่ดิน
    • วิสัยทัศน์ พันธกิจ ค่านิยมองค์กร
    • โครงสร้างการแบ่งส่วนราชการ
    • ภารกิจหลักของกรมที่ดิน
    • ทำเนียบผู้บริหาร
    • อัตรากำลังเจ้าหน้าที่
  • ข่าวประชาสัมพันธ์
  • ข่าวกิจกรรม
  • รายงาน
    • รายงานการใช้จ่ายงบประมาณ
  • สารานุกรมที่ดิน
  • คู่มือ
    • คู่มือเจ้าหน้าที่
    • คู่มือประชาชน
  • ติดต่อสำนักงานที่ดิน
  • ดาวน์โหลดแบบฟอร์ม
single image
Fanpage : สำนักงานที่ดินจังหวัดนครพนม Fanpage : สำนักงานที่ดินจังหวัดนครพนม Map : ที่ตั้งสำนักงานที่ดินจังหวัดนครพนม Map : ที่ตั้งสำนักงานที่ดินจังหวัดนครพนม Fanpage : กรมที่ดิน Fanpage : กรมที่ดิน Youtube : กรมที่ดิน Channel Youtube : กรมที่ดิน Channel Map : สำนักงานที่ดินประเทศไทย Map : สำนักงานที่ดินประเทศไทย
logo footer
สำนักงานที่ดินจังหวัดนครพนม
Nakhonphanom Provincial Land Office
สำนักงานที่ดินจังหวัดนครพนม
ถ.อภิบาลบัญชา ต.ในเมือง อ.เมือง
จ.นครพนม 48000

โทรศัพท์ : 0-4251-3143
อีเมล : teedin.nakon@gmail.com
  • เกี่ยวกับกรม
    • ประวัติกรมที่ดิน
    • เจ้ากรมและอธิบดี
    • โครงสร้างการแบ่งส่วนราชการ
    • ทำเนียบผู้บริหาร
    • วิสัยทัศน์ พันธกิจ ค่านิยมองค์กร
    • ภารกิจหลัก
    • นโยบายและแผน
    • เจตนารมณ์ต่อต้านการทุจริต
  • บริการของเรา
    • ถาม-ตอบ กรมที่ดิน
    • บริการประชาชน
    • บริการช่างรังวัดเอกชน
    • คู่มือประชาชน
    • ประเภทและขั้นตอนการจดทะเบียน
    • ดาวน์โหลดแบบฟอร์ม
    • ช่องทางร้องเรียน
    • เว็บไซต์เพื่อนบ้าน
  • ความรู้เกี่ยวกับกรมที่ดิน
    • กฎหมายน่ารู้
    • การเผยแพร่กฎหมายตามมาตรา 77
    • ความเป็นมาของการออกโฉนดที่ดิน
    • ที่ดินที่จะออกโฉนดที่ดิน หรือหนังสือรับรองการทำประโยชน์ได้
    • ที่สาธารณประโยชน์
    • สารานุกรมที่ดิน
    • รอบรู้เรื่องที่ดิน
  • ข่าวกรมที่ดิน
    • ข่าวจัดซื้อจัดจ้าง
    • ข่าวกองการเจ้าหน้าที่
    • ข่าวรายงานการใช้จ่ายงบประมาณ
    • ประชาสัมพันธ์ของกรมที่ดิน
    • ข่าวกิจกรรมกรมที่ดิน
  • หน้าแรก

รองรับการใช้งานได้ดีบนบราวเซอร์ Google Chrome, Firefox, Safari, Microsoft Edge. © สงวนลิขสิทธิ์ พ.ศ. 2567 - กรมที่ดิน

w3c html image w3c css image
สถิติผู้เข้าชมเว็บไซต์
Line ID: @Dol
ด้านบน

แผนผังเว็บไซต์

  • หน้าหลัก
  • แนะนำหน่วยงาน
    • ประวัติกรมที่ดิน
    • วิสัยทัศน์ พันธกิจ ค่านิยมองค์กร
    • โครงสร้างการแบ่งส่วนราชการ
    • ภารกิจหลักของกรมที่ดิน
    • ทำเนียบผู้บริหาร
    • อัตรากำลังเจ้าหน้าที่
  • ข่าวประชาสัมพันธ์
  • ข่าวกิจกรรม
  • รายงาน
    • รายงานการใช้จ่ายงบประมาณ
  • สารานุกรมที่ดิน
  • คู่มือ
    • คู่มือเจ้าหน้าที่
    • คู่มือประชาชน
  • ติดต่อสำนักงานที่ดิน
  • ดาวน์โหลดแบบฟอร์ม